关于印度电信设备TEC强制认证程序的通告
2018-10-10

最新资讯
历时2年之久,经过多方讨论后,印度TEC“电信设备认证程序”含认证范围,程序,执行日期,最终于2018年9月27日尘埃落定。
认证产品范围和要求:
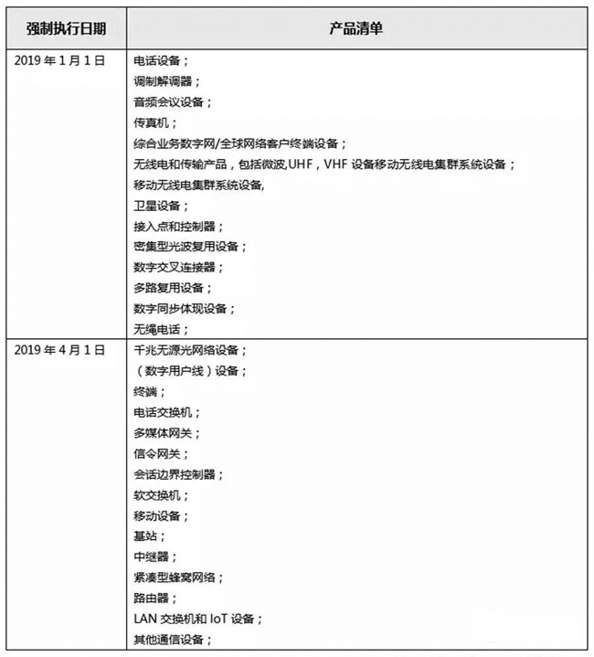
需要强制认证产品范围及强制认证执行具体日期,见下附录。
关于测试,认证的流程(更新的认证流程预计将于下个月公布),免认证产品清单标签指引,认证费用和其他细节,请参看MTCTE流程。
时间表:

以上执行时间可能会因为TEC本身原因以及印度当地的TEC授权实验室还没有准备好而延迟。
认证细节内容:
认证有效期为5年:初始认证有效期为1年,余下4年每年进行更新(renewal);
允许系列认证;
TEC认证部分工作将会在线递交网站进行,以加快审批流程。
见以下TEC官方通知正文(英文版):官网链接:http://www.tec.gov.in/

上一个: 德国WEEE注册需知
下一个: 10月起,这些新规将影响你的产品质量检测





